

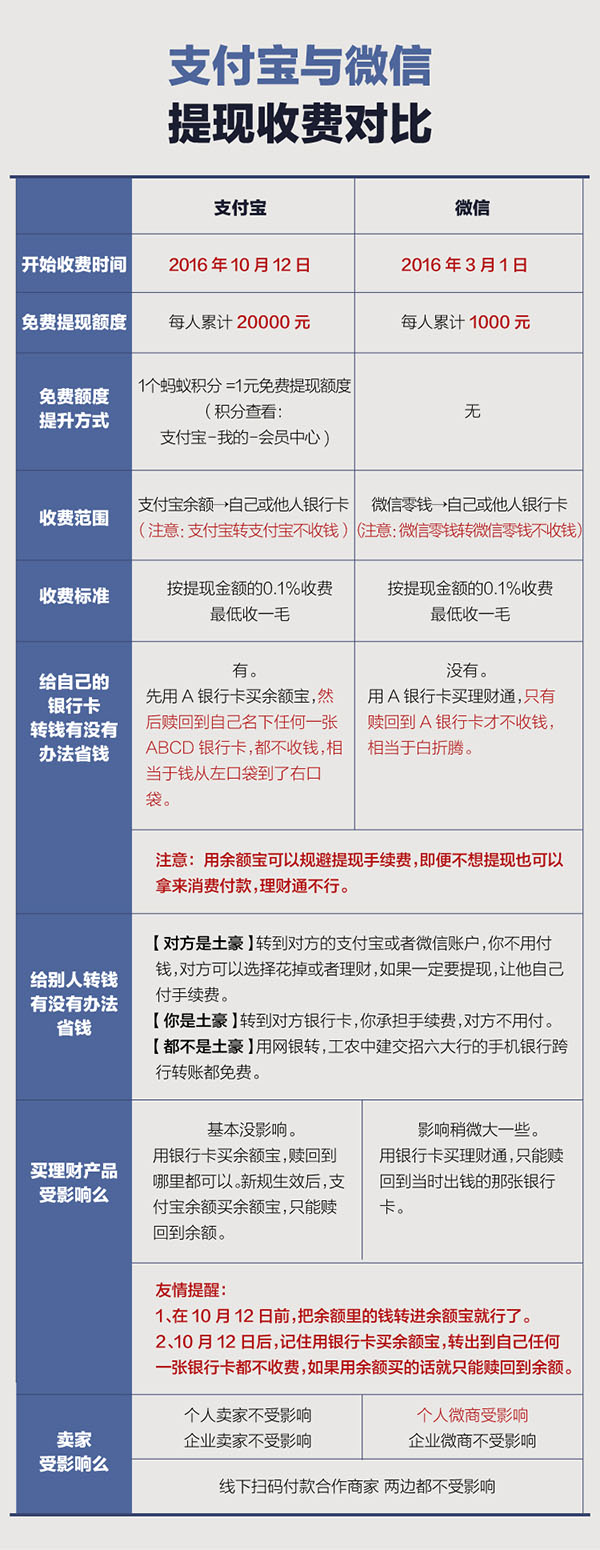
继微信提现收费半年之后,9月12日,支付宝对外发布公告表示,为了持续向用户提供更多优质服务,自2016年10月12日起,支付宝将对个人用户超出免费额度的提现收取0.1%的服务费,个人用户每人累计享有2万元基础免费提现额度。在用完基础免费额度后,用户可以使用蚂蚁积分兑换更多免费提现额度。

图解
业内人士表示,用户使用支付宝更多是用于各种消费、理财、缴费、还信用卡、手机充值等,相对而言,用到提现的机会不多。对超出免费额度的提现收费,对用户的实际影响有限。
余额宝转出依然免费
提现是指用户通过第三方支付平台把资金转到银行卡的行为,支付宝调整提现规则并非业界首例,今年3月,微信已经开始对用户提现收取0.1%的手续费,每位用户累计享有1000元免费提现额度。
相比微信的零钱只能提现到本人的银行卡,支付宝提供的服务更加全面。据介绍,支付宝提现仅涉及到提现到本人银行卡和转账到他人银行卡。按照调整后的规则,支付宝也对超出免费额度的部分按提现金额的0.1%收取服务费,单笔服务费不到0.1元的则按照0.1元收取。不同的是,支付宝个人用户可以累计享有2万元元基础免费提现额度,这个额度是微信的20倍。
除了提现之外,使用支付宝进行消费、理财、购买保险、手机充值、水电煤缴费、挂号、缴纳交通罚款、使用手机支付宝转账到支付宝账户、还款等服务不受任何影响,用户免费使用的同时还可以获得蚂蚁积分,在用完免费额度后,用户累积的蚂蚁积分可以用于兑换免费提现额度。支付宝方面介绍,目前兑换比例是,1个蚂蚁积分可以兑换1块钱的免费提现额度,上不封顶。
此外,对于备受关注的余额宝,支付宝公告表示,余额宝资金转出,包括转出到本人银行卡和转出到支付宝余额将继续免费。不过,2016年10月12日起,用户从余额新转入余额宝的资金,转出时只能转回到余额,不能直接转出到银行卡。

图解
相关人士介绍,这意味着10月12日之前,用户将余额转入余额宝,不但可以随时用于消费,在10月12日之后还是可以任意转入自己的银行卡。“如果余额里有钱担心被收费,现在把钱转入余额宝会是一个最佳选择。”
收费源自“综合经营成本上升较快”
支付宝方面在公告中表示,收费的原因是“综合经营成本上升较快”,调整提现规则是为了减轻部分成本压力。
而此前,微信宣布提现收费时也表示“并不是追求营收之举,而是用于支付银行手续费。”
马化腾在今年3月份全国两会时曾介绍了第三方支付背后的商业模式,银行的钱离开银行体系,进入到第三方支付的账户,其实都是要收费的,转账的手续费大约在千分之一左右,这是第三方支付一项很大的成本。
马化腾表示,消费者使用第三方支付消费,商家会给第三方支付手续费,但如果是个人之间转账,“经过第三方账户,一进一出就又回去了,停留的时间连一天都不到。”马化腾直呼,“一进一出我就要承担千分之一的成本,这个数字哪一家都受不了!”据他介绍,即使算上第三方支付平台可以获得的利息收入,微信1月份的成本还是超过3亿。
支付宝无处不在 提现收费对用户影响有限
超出免费额度的提现要收费,但用户实际受到的影响有限,因为支付宝哪里都能花,提现的机会和必要性实在不大。
据介绍,不仅是网上购物,现在超市、便利店、百货、餐饮、医院、酒店、打车等到处都能用支付宝付款。在国内,支持支付宝的餐饮商家、商超便利店已经超过100万家、网约车超过1000万辆,支持支付宝挂号、交费等全流程服务的医院超过2000家,全国347个城市的市民,可以使用支付宝“城市服务”提供的生活缴费、交通违法缴罚等各种便民服务;在海外,70个国家和地区的近7万个线下商户也接入了支付宝。用户在这些地方使用支付宝全部免费。
如果不想花掉,用户还可以把支付宝余额里的钱买余额宝、买定期理财、买基金、买保险等,可以获得更多收益。
支付宝方面表示,最终选择对提现而不是其他环节收费,是因为用户通过支付宝支付的频次比提现高出很多,如果在支付环节收费,用户受到的影响可能更大,而选择仅对超过免费额度的提现进行收费,用户受到的影响会相对小很多。
业内人士则透露了其中的玄机。选择对提现收费,如果用户不提现就不会面临被收费,而根据第三方支付的商业模式,在用户通过第三方支付消费的过程中,商家会支付给第三方支付一定的服务费,相当于是商家帮消费者承担了资金成本,这样实际上是商家、消费者和第三方支付平台的共赢。
互联网服务为何频频“收费”?
尽管微信、支付宝今年先后宣布对提现服务收费,实际上用户对互联网付费服务已经不再陌生。
酷狗和QQ音乐均对外宣布自己的付费用户数已达千万,此前发布的《中国在线音乐用户行为》报告也显示,有近六成用户为音乐付过费,超六成用户愿意为高品质独家内容买单。
在线视频领域,爱奇艺通过独播剧《盗墓笔记》、《蜀山战纪》和《太阳的后裔》等带动付费会员数冲破2000万大关;乐视网上半年财报也显示,《芈月传》、《太子妃升职记》、《亲爱的翻译官》等优质视频资源,带动会员数量大幅增长,会员付费收入同比增长152.07%。
不仅如此,此前爆红的付费知识分享应用分答,上线仅一个月就宣布有1000万用户参与,超过100万用户为内容买单,交易金额超过1800万。这些都显示出如今互联网平台对于免费与收费的思考,以及网民的消费习惯正在发生变化。
支付宝在公告中表示,对于超出免费额度的提现收费,这并非一个容易的决定,更不意味着支付宝从此将以赚钱作为唯一目的。“但所有服务都需要以可持续的资源为依托,勉力支撑有违客观商业规律。”
专家表示,从经济学原理看,互联网平台适度地收费是一个必然的趋势。因为随着互联网平台的发展,免费服务带来的巨大交易成本和人工费用并不能降低平台的边际成本,相反会不断提高平台的运营费用,导致平台很难持续运营下去,对于平台的持续创新和服务能力更加是致命打击。而对于互联网的部分收费,消费者无需恐慌,因为只要互联网产业保持在公平开放的市场经济中参与竞争,价格一定会趋于合理。
随着用户在互联网为优质内容和服务付费意愿的提升,部分互联网企业开始不再将“免费”作为吸引用户的唯一手段,而是提升服务质量,扩大服务范围去吸引“付费”用户,这也是中国互联网走向成熟的标志。 (来源:凤凰网)

关于我们|媒体合作|广告服务|版权声明|联系我们|网站地图|友情链接
| 友链申请
甘公网安备 62010002000486号
Copyright©2006-2019中国甘肃在线(甘肃地方门户网). All Rights Reserved